TACCP і PAS 96: керівництво для тих, хто хоче випередити харчового зловмисника. Частина 3
Керівник відділу внутрішнього аудиту відповідає за зв’язок із відділом бізнес-систем для належного забезпечення процедур кібербезпеки в цілому та проти атак типу «відмова в обслуговуванні» зокрема. Можна ініціювати проведення тендерів та отримати консультації з питань кіберреагування.
Розглянемо приклади, що ілюструють, як процес TACCP може бути адаптований, використаний, і наведені у звітах різних організацій для відображення їхньої ділової репутації. Вони викладені як офіційні записи оцінки ризиків і не намагаються охопити будь-який фоновий контекст компанії:
- приклад A – це національна мережа швидкого харчування;
- приклад B – невелике підприємство з власником/менеджером, який особисто займається всіма стратегічними та операційними питаннями;
- приклади C та D призначені для висвітлення проблем кібербезпеки, з якими стикаються інноваційні харчові підприємства:
- приклад C – ініціатива у сфері харчування, яку реалізує відомий інтернет-оператор (не харчового сектора);
- приклад D – це професійний харчовий бізнес, який прагне використовувати цифрові можливості.
Аналіз випадку A
Компанія: Burgers4U
Розташування: всі роздрібні торгові точки на головних вулицях
Продукт: стандартний бургер на виніс
Команда TACCP:
- операційний директор (голова);
- менеджер із персоналу;
- менеджер із закупівель;
- технічний менеджер;
- начальник відділу внутрішнього аудиту.
Аналіз випадку A є прикладом звіту за результатами роботи команди TACCP із розслідування в Burgers4U, національної мережі швидкого харчування.
Зроблено такі припущення:
- Burgers4U – вигадана мережа швидкого харчування з унікальною торговою пропозицією, яка полягає в тому, що вона виробляє власні бургери. На національному рівні це великий оператор, але він не має міжнародного бізнесу;
- стандартний бургер вважається типовим для асортименту:
- стандартний;
- джамбо;
- вегетаріанський;
- сирний;
- чилі;
- операційний директор Burgers4U очолює комітет компанії з планування у надзвичайних ситуаціях і забезпечення безперервності бізнесу;
- керівник відділу внутрішнього аудиту несе делеговану відповідальність за безпеку та запобігання шахрайству;
- команда TACCP також отримала внесок від інших менеджерів зі спеціальних тем.
У таблицях 1 – 3 наведена інформація про загрози, їхня ідентифікація та оцінка, а рисунок 1 демонструє пріоритизацію загроз.
Таблиця 1. Інформація про загрози
| № | Погрози до компанії та інфосистеми від | Можливі способи вчинити напад | Коментарі |
| A | зоозахисників | вандалізм чи саботаж | мало доказів поточної діяльності |
| B | активістів | розподілена атака на відмову в обслуговуванні (DDOS) на вебсайт | профіль компанії, що розвивається, може спровокувати атаку |
| C | покупців компанії | шахрайство; змова з постачальниками | створена команда працює автономно |
| D | злочинців | підробка; привласнення тари | зростання ризику в міру зміцнення бренду |
| № | Загрози локаціям від | Можливий спосіб операції | Коментарі |
| E | прихильників місцевого бізнесу | несприятлива реклама; «Почуття провини через асоціацію» з фаст-фудом | деякі місця повідомляють про високий рівень інтересу преси |
| F | перевантаженого персоналу компанії, розчарування може призвести до альянсу з екстремістами (наприклад, терористами) | дрібне забруднення; можливе серйозне шкідливе зараження | певний дефіцит персоналу там, де мало освіти після 18 років; і в місцях із репутацією екстремістів |
| G | окремих груп питань | навмисне зараження приміщень | якийсь недавній прецедент |
| H | персоналу першої лінії | крадіжка; змова з клієнтами | суворий аудит на місці; керівники торгових точок, які заслуговують на довіру (перевірка безпеки персоналу) |
| № | Загрози продукту від | Можливий спосіб операції | Коментарі |
| I | постачальників м’яса | EMA – нетваринний білок, або м’ясо без яловичини, замінює м’ясо | яловичина визначена та очікувана, хоча й не рекламується |
| J | персоналу першої лінії | навмисне недожарювання котлети | ротація мінімізує ймовірність змови |
| K | персоналу першої лінії | продавати бургер занадто довго після упаковки | |
| L | ідеологічно вмотивованої групи | зловмисне забруднення компонента | офіційний рівень загрози без змін |
Таблиця 2. Ідентифікація загроз
| № кроку | Етап процесу | Загрози | Вразливість | Доступ | Пом’якшення | Фальсифікація; забруднення | Вплив процесу | Забезпечення/контроль якості | Імовірність | Вплив |
| 01A | обрати пекарню | різноманітні | повсякденний персонал | виробничий персонал | контракти вимагають протоколів безпеки персоналу | –* | – | – | – | – |
| 01B | обрати пекарню | шахрайство | змова | покупці | незначно | – | – | – | 2 | 3 |
| 02 | вода з мережі | зловмисне зараження | наливні резервуари для зберігання | сервісні інженери | ефективний контроль доступу | розчинні токсини | може інгібувати дріжджі; може вплинути на обробку тіста | може не пройти сенсорні тести | 1 | 1 |
| 03 | зберігати воду; відрегулювати температуру | зловмисне зараження | резервуари періодичного зберігання | сервісні інженери | ефективний контроль доступу | розчинні токсини | може інгібувати дріжджі; може вплинути на обробку тіста | може не пройти сенсорні тести | 1 | 1 |
| 04 | вихідне борошно + другорядні інгредієнти | шахрайська підміна | невелика економічна перевага для шахрая | – | – | – | – | – | – | – |
| 05 | мішати, ділити, вистоювати, пекти булочки | зловмисне зараження | операція порційного змішування | кваліфікований оператор міксера | навчений досвідчений персонал | порошкоподібний токсин | може інгібувати дріжджі; може вплинути на обробку тіста | може не пройти сенсорні тести | 1 | 1 |
| 06 | остудити, заморозити, упакувати булочки | – | – | – | – | – | – | – | – | – |
| 07 | палетувати | – | – | – | – | – | – | – | – | – |
| 08 | холодильне зберігання | – | – | – | – | – | – | – | – | – |
| 09 | доставка в Burgers4U | – | – | – | – | – | – | – | – | – |
| 10A | обрати бійню/завод для зрізання | шахрайство | змова | покупці | незначно | – | – | – | 3 | 5 |
| 10B | обрати бійню/завод для зрізання | шахрайська підміна | погана сегрегація видів | водії доставки; технологічний персонал | зареєстровано унікальну ідентифікацію тварини | м’ясо з дешевших джерел | незначний | випадкові тести можуть виявити хіба що змову | 2 | 3 |
| 11 | вихідне м’ясо | шахрайська підміна | погана сегрегація видів | управління процесами та персоналом | – | м’ясо з дешевших джерел | незначний | випадкові тести можуть виявити хіба що змову | 4 | 3 |
| 12 | бійня | шахрайська підміна | погана сегрегація видів | управління процесами та персоналом | – | м’ясо з дешевших джерел | незначний | випадкові тести можуть виявити хіба що змову | 2 | 3 |
| 13 | доставка в Burgers4U | викрадення вантажу | відповідальність постачальника | – | – | – | – | – | – | – |
| 14 | холодне зберігання | – | – | – | – | – | – | – | – | – |
| 15 | зважити приправи тощо | зловмисне зараження | ручне керування | управління процесами та персоналом | суворі стандарти гігієни | порошкоподібні токсини | незначний | може не пройти сенсорні тести | 1 | 3 |
| 16 | зважте м’ясо для фаршу | зловмисне зараження | ручне керування | управління процесами та персоналом | суворі стандарти гігієни | порошкоподібні токсини | незначний | може не пройти сенсорні тести | 1 | 3 |
| 17 | партії котлет із фаршу | зловмисне зараження | ручне керування | управління процесами та персоналом | суворі стандарти гігієни | порошкоподібні токсини | незначний | може не пройти сенсорні тести | 1 | 3 |
| 18 | сформувати котлети | зловмисне зараження | ручне керування | управління процесами та персоналом | суворі стандарти гігієни | порошкоподібні токсини | незначний | може не пройти сенсорні тести | 1 | 3 |
| 19 | заморозити котлети | – | – | – | – | – | – | – | – | – |
| 20 | упакувати в коробки | – | – | – | – | – | – | – | – | – |
| 21 | палетувати | – | – | – | – | – | – | – | – | – |
| 22 | холодильне зберігання | – | – | – | – | – | – | – | – | – |
| 23 | вихідна упаковка | привласнення; підробка | охорона складу постачальника | водії агентства доставки | незначно | – | – | – | – | – |
| 24 | вихідні витратні матеріали | – | – | – | – | – | – | – | – | – |
| 25 | солоний огірок + гарнір | заміна інгредієнтів | – | – | установлені бренди; надійні контракти | – | – | – | – | – |
| 26 | доставка в Burgers4U | – | – | – | – | – | – | – | – | – |
| 27 | навколишнє зберігання | – | – | – | – | – | – | – | – | – |
| 28 | доставка в ресторан | – | – | – | – | – | – | – | – | – |
| 29 | підібрати замовлення | – | – | – | – | – | – | – | – | – |
| 30 | доставка в ресторан | – | – | – | – | – | – | – | – | – |
| 31 | холодильне зберігання | – | – | – | – | – | – | – | – | – |
| 32 | перехід на кухню | зловмисна підміна | в неробочий час; без нагляду | персонал нічного магазину | випадки виявлення підробки | непередбачені домішки у начинці | незначно | жодного | 1 | 3 |
| 33 | приготувати бургер | навмисне недоварювання | самотній працівник | персонал ресторану | суворе виробництво з безпечністю харчових продуктів | – | – | жодного | 1 | 2 |
| 34 | загорнути бургер | – | – | – | – | – | – | – | – | – |
| 35 | гаряче зберігання | – | – | – | – | – | – | – | – | – |
| 36 | отримати замовлення | – | – | – | – | – | – | – | – | – |
| 37 | порядок постачання | продається занадто довго після упаковки | менеджер ресторану під тиском марнотратства | – | процедури безпеки персоналу | – | – | – | 2 | 2 |
| 38 | отримати готівку | крадіжка | персонал ресторану | персонал каси | автоматизовані каси; ретельний аудит | – | – | – | 4 | 1 |
| 39 | утилізувати відходи | привласнення; підробка | розблоковані зовнішні баки | громадськість | щоденне видалення | – | – | – | 1 | 2 |
Примітка: * – символ «–» вказує на «незастосовне» або «незначне».
Таблиця 3. Оцінка загрози
| Загроза | Опис | Вразливий крок | Імовірність | Вплив | Захисна дія |
| А | вандалізм чи саботаж | усі локації | 1 | 2 | зберігайте пильність |
| В | DDOS атака на сайт | маркетинг | 3 | 3 | забезпечте належну практику кібербезпеки |
| C:01B | шахрайство; змова з постачальниками | вибір пекарні | 2 | 3 | чергування роботи 5 років внутрішній аудит |
| C:10A | вибір бійні/заводу для зрізання | 3 | 5 | ||
| D:23 | підробка; привласнення тари | вихідна упаковка | 2 | 4 | офіційне повідомлення постачальнику; новий постачальник, якщо не покращиться безпека через 6 місяців |
| D:39 | утилізувати відходи | 1 | 2 | ніяких подальших дій | |
| E | негативна реклама | корпоративний | 2 | 1 | переглянути PR-стратегію |
| F:32 | дрібне забруднення; можливе серйозне шкідливе зараження | перехід на кухню | 1 | 3 | частина вживаних ящиків повинна бути опечатана менеджером |
| G | навмисне зараження приміщень | ресторани | 1 | 2 | зберігати пильність |
| H:38 | крадіжка: змова з клієнтами | отримувати готівку | 4 | 1 | ніяких подальших дій |
| I:10B | EMФ* – нетваринний білок, або м’ясо без яловичини, замінює м’ясо | вибір бійні/заводу для зрізання | 2 | 3 | поліпшення управління постачальником: технічний аудит, регулярне відбирання зразків / спеціальне тестування, сприяння повідомленню про порушення |
| I:11 | вихідне м’ясо | 4 | 3 | ||
| I:12 | бійня | 2 | 3 | ||
| J:33 | навмисне недожарювання котлети | приготуйте бургер | 1 | 2 | ніяких подальших дій |
| K:37 | продажі гамбургерів занадто довго після упаковки | порядок постачання | 2 | 2 | ніяких подальших дій |
| L:02 | зловмисне забруднення компонента | вода з мережі | 1 | 1 | ніяких подальших дій |
| L:03 | зберігати воду; відрегулювати температуру | 1 | 1 | ||
| L:05 | мішати, ділити, вистоювати, пекти булочки | 1 | 1 | ||
| L:15 | зважити приправи тощо | 1 | 3 | ключові працівники відповідають стандартам безпеки персоналу |
Примітка: * ЕМФ – економічно мотивована фальсифікація

Висновки
TACCP надав реєстр із 19 загроз, з яких дев’ять перебувають під задовільним контролем.
Шахрайство при виборі скотобійні / обробного цеху є найбільшою загрозою Burgers4U. Можуть виникнути постійні штрафи та значні збитки репутації.
Тісно пов’язані загрози заміни видів або нем’ясного білка. У команді TACCP технічний менеджер відповідає за реалізацію захисних заходів для зниження загрози до 2–3 протягом 12 місяців. Ця дія, ймовірно, також пом’якшить інші загрози постачання.
Оскільки бренд має репутацію, що зростає, щодо якості та цілісності, загроза контрафактної продукції збільшується. Традиційний постачальник друкованих пакувальних матеріалів не усвідомлює цього та має неадекватні процедури фізичної безпеки. Як надійний партнер, менеджер із закупівель повинен вимагати від постачальника виправити ситуацію чи знайти альтернативу. Ця загроза має бути оцінена як 1–3 або вище протягом пів року. Вебсайт Burgers4U не є основним інструментом продажу, але має важливу маркетингову роль. Керівник відділу внутрішнього аудиту відповідає за зв’язок із відділом бізнес-систем для належного забезпечення процедур кібербезпеки в цілому та проти атак типу «відмова в обслуговуванні» зокрема. Можна ініціювати проведення тендерів та отримати консультації з питань кіберреагування. Зниження оцінки не очікується.
Технічний менеджер повинен відстежувати офіційні та галузеві джерела інформації та розвідданих про ризики, що виникають, і вирішувати з головою групи TACCP, чи слід повторно скликати групу до її запланованого 6-місячного чергового засідання.
Аналіз випадку B
У
прикладі B наведено зразок звіту про оцінку загроз компанії Bridgeshire
Cheese Company. Він був підготовлений одноосібно (автор – керуючий
партнер А. Бріджшир), без інших колег-керівників, і підсумовує їхню
індивідуальну оцінку загроз, з якими вона стикається. Bridgeshire Cheese Company
– це вигадана невелика родинна ферма, яка належить та керується виробником
органічного сиру, що продає продукцію спеціалізованим роздрібним продавцям та
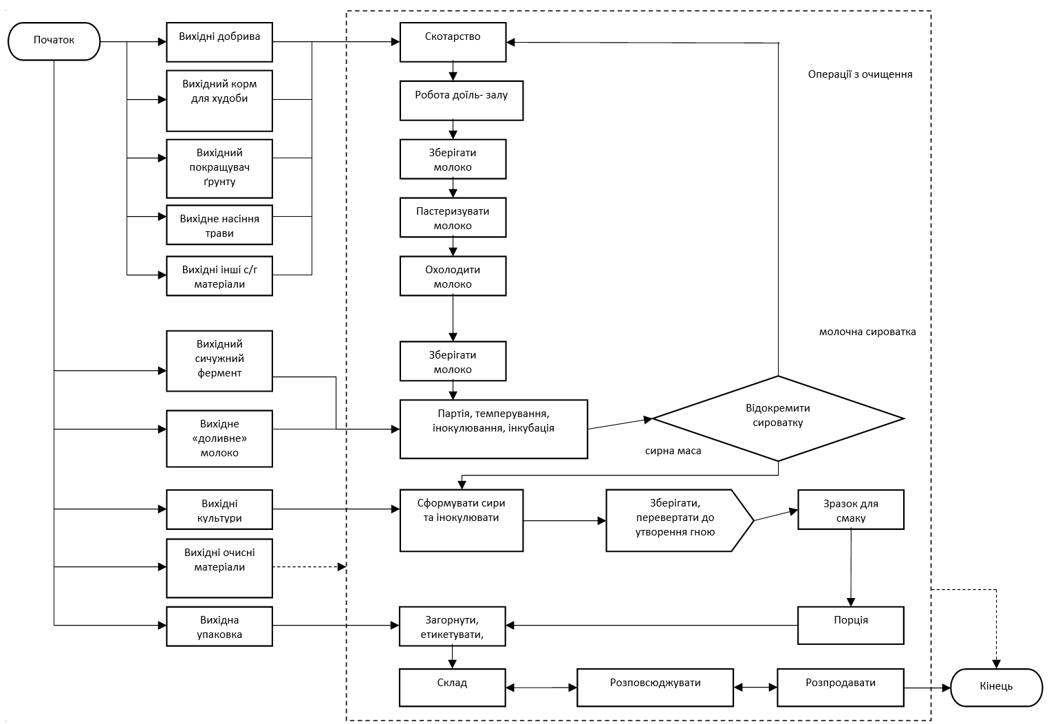
підприємствам громадського харчування. Таблиця 4
надає приклад звіту про оцінку загроз. Рисунок 2
є блок-схемою оцінки вразливості.
Таблиця 4. Оцінка загроз
| № загрози | Від | Загроза | Вразливість | Пом’якшення | Наслідок | Вплив | Ймовірність | Захисна дія |
| 1 | постачальників | неорганічне постачання | молоко «долите»; куплені телята | увесь товар від акредитованих постачальників | утрата органічного статусу | 5 | 2 | вимагати сертифікат відповідності для всіх спеціальних закупівель |
| 2 | сусідів, які надмірно реагують на «незручність стоків» | поширена хвороба худоби | права проходу через ферму | біозахист відповідає найкращим практикам | утрата стада та/або страхового покриття | 3 | 2 | установіть резервуар, щоб уникнути скидання стоків при вітрі з південного заходу |
| 3 | співробітників бюро цехового контролю | зловмисне зараження | ручні операції, без нагляду (процес значною мірою самоконтрольований) | усі співробітники є членами сім’ї або довгостроковими надійними партнерами; усі партії пройшли смакову перевірку | можливе локалізоване захворювання | 2 | 1 | ніяких подальших дій |
| 4 | прилеглих ферм | випробування ГМ-культур | пасовище по периметру | кампанія з організації акредитації | утрата органічного статусу | 4 | 3 | співпраця з торговою асоціацією для лобіювання обраних посадових осіб |
| 5 | злочинців-опортуністів | крадіжка товару | розповсюдження, транспортний засіб часто без екіпажу та незаблокований | незначно | вартість товару; утрата репутації надійності | 2 | 3 | замінити на більш сучасний автомобіль при першій нагоді |
| 6 | кіберзлочинців | віддалена атака на виробничий процес, контрольований хмарою | втручання в систему SCADA для зменшення часу/температури пастеризації | постачальник гарантує | небезпечний продукт через недостатню обробку | 5 | 1 | провести окремий аналіз контролю якості, скористайтеся порадами центрів кібербезпеки |

У наступному випуску розглянемо C та D приклади застосування процесу TACCP для:
- інтернет-оператора, який реалізує інформаційну підтримку національної служби доставки гарячої їжі великої інтернет-торгівельної компанії;
- сільськогосподарського підприємства, що прагне використовувати цифрові можливості.
Вам також буде цікаво:



